3视频豆瓣7.7
11视频豆瓣7.2
12视频
3视频
16视频豆瓣7.6
4视频
7视频
发布于2024-06-17 主贴
添加回复
上映日期:2024-06-21
预告片 (17) 电影发行素材 (5)
《头脑特工队2》发行通知(延期)
#发行通知# 2024-08-05
以此为准《头脑特工队2》数字版影片发行通知
#发行通知# 2024-07-18
《头脑特工队2》资料网盘
#发行素材网盘# 2024-06-14
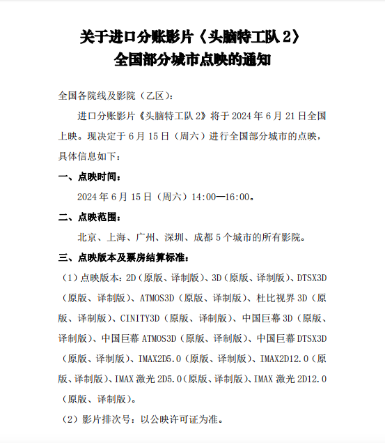
《头脑特工队2》发行通知
#发行通知# 2024-06-11
《头脑特工队2》资料备份网盘
#备份网盘# 2023-12-18
扫码加站长微信(yeshan),注明“开通vip”