3视频豆瓣7.7
11视频豆瓣7.2
16视频豆瓣7.5
3视频
4视频
7视频
12视频
发布于2023-04-03 主贴
添加回复
上映日期:2023-04-15
预告片 (3) 电影发行素材 (12)
《爱很美味》第三轮点映的通知
#发行通知# 2023-04-12
影片《爱很美味》第三轮点映通知
#发行通知# 2023-04-06
《爱很美味》第二轮点映的通知
#发行通知# 2023-04-03
《爱很美味》发行通知
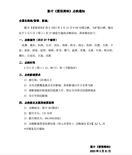
更新《爱很美味》发行通知(以此版为准)
#发行通知# 2023-04-01
扫码加站长微信(yeshan),注明“开通vip”